189 6994 5914
米客微信公众号
抖音

最全!亚马逊平台介绍

发布时间:2025-06-05

一、亚马逊平台介绍

亚马逊成立于1995年7月,总部在美国西雅图。2015年,亚马逊全球开店业务进入中国,旨在借助亚马逊全球资源,帮助中国卖家抓住跨境电商新机遇,发展出口业务,拓展全球市场,打造国际品牌。目前,亚马逊美国、加拿大、墨西哥、英国、法国、德国、意大利、西班牙、荷兰、瑞典、比利时、日本、新加坡、澳大利亚、印度、阿联酋、沙特和波兰等18大海外站点已面向中国卖家开放,吸引数十万中国卖家入驻。

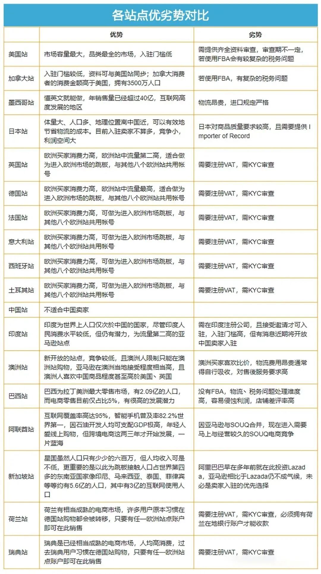
二、亚马逊全球开店各站点优劣势对比

图片
图片


三、亚马逊全球开店项目注意事项

“亚马逊全球开店”是一个项目的名称,并不是我们通过这个项目所开店的店铺就全球店铺

亚马逊全球开店项目包括了以下几个站点:美国、加拿大、墨西哥、巴西、英国、法国、德国、墨西哥、意大利、西班牙、荷兰、土耳其、瑞典、阿联酋、新加坡、澳大利亚以及日本站

通过全球开店方式进行开店的需要审核,也就是说亚马逊需要挑选优质的卖家以及产品。

亚马逊“全球开店”实行美国、加拿大账号一体化管理,卖家无需开设加拿大银行账户,销售款项可直接汇往卖家在亚马逊美国的美元账户或香港开设的港币账户。

如果卖家选择亚马逊全球开店,那么就必须用公司的名义来注册,不管你是大陆还是香港的都可以,但亚马逊全球开店仅仅只是亚马逊的一个名称而已,并非你通过了就会拥有一个亚马逊“全球店铺”类似的名称,亚马逊全球开店要分站点的。

中国企业只要加入全球开店这个项目,就可以成为全球卖家。即使产品、工厂、公司、团队都在国内,也能将业务迅速拓展北美、欧洲、日本、中东、印度等地区。

三、亚马逊官方网站

亚马逊卖家大学: https://gs.amazon.cn/


四、亚马逊的卖家

SC:Amazon Seller Central,简称SC或AS,是目前最普遍的卖家类型,遍布全球,所以这里的问题也是最多的。

全球开店和自注册

(1)自注册即一直以来的传统的直接通过亚马逊注册网页直接注册亚马逊卖家账户。

(2)全球开店只是亚马逊官方针对中国卖家的一种开店方式,全球开店只接受企业入驻,这种方式开店首先需要审核公司和其他一些内容。

个人卖家和专业卖家

个人卖家和专业卖家:在中国除了自注册或“全球开店”方式入驻,其中自注册的3P
seller区分为Individual(个人销售计划)和Professional(专业销售计划)。

个人卖家和专业卖家区别

一、店铺的月租

个人卖家:无须店铺租金,但是必须为每笔交易支付0.99美元的费用。

专业卖家:北美站点每月租金为39.99美元,无论出售多少产品,只需支付固定月租。

二、黄金购物车

个人卖家:不具备获得黄金购物车的权限;不能成为特色卖家。

专业卖家:可以通过店铺的优秀运营和具有竞争力的商品来获取黄金购物车。

三、批量上传功能和店铺数据批量管理

个人卖家:卖家中心后台是没有订单数据报告的,也没有批量上传功能,只能一个一个 的 添加上传。

专业卖家:当我们sku比较多的时候,我们可以通过后台的导表功能批量的上传产品,并且会在后台自动生成订单之类的数据报告。

四、可选择的商品类目

个人卖家:可以上传售卖的商品类目很少,平台上有很多的商品类目不允许个人卖家出售。

专业买家:可选的类目多,除了部分商品亚马逊平台禁止上传其他的基本都能上传。

五、运费设置

个人卖家:只能用亚马逊的标准运费模版。

专业卖家:卖家可以自己设置商品运费。

六、特色卖家权限

个人卖家:没有权限争取获得亚马逊特色卖家。

专业买家:可以通过店铺的优秀运营表现而成为亚马逊的特色卖家,特色卖家可以增加我们店铺的曝光量以及店铺的转化率。

七、亚马逊平台活动

个人卖家:很多的亚马逊平台活动都不允许个人卖家参与。

专业卖家:参加亚马逊活动无要求。

八、亚马逊商城功能

个人卖家:暂时没有提供。

专业卖家:提供亚马逊商城NWS服务,可以更好的展现自己的产品和品牌。

九、亚马逊销售指导

个人卖家:无法提供

十、账号安全性。

专业卖家:提供亚马逊销售指导服务,有招商经理一年的自然年扶持。

个人卖家:账号安全性低,封店率大于56%(官方统计数据),没有客户经理,无审核和报秒杀活动。

专业卖家:账号安全性高,封店率小于9%,有客户经理审核和一些亚马逊的报秒杀活动。

十一、促销计划和广告功能

个人卖家:不能创建促销计划等细节服务。

专业卖家:可以通过创建促销计划和礼品服务,广告来增添销量与店铺流量。

十二、FBA 服务

个人卖家:无法申请亚马逊的仓储物流服务,只能自己发货。

专业卖家:有资格申请使用FBA服务。

五、亚马逊的物流方式

FBA:fulfilled by Amazon。第三方卖家可以把货物运送到亚马逊的仓库,由亚马逊来进行配送,处理退货问题,以及一些其他的简单的问题。

一、FBA的优势

1、配送时效超快:买家可享受亚马逊免费配送和加急送货,隔日达、3-5天的时效。

2、提高Listing排名,帮助卖家成为特色卖家和抢夺购物车,提高客户的信任度,增加产品转化率,从而提高销售额。

3、亚马逊会配置7X24小时专业客服、减轻卖家的工作量。

4、listing上显示prime标志,prime会员会优先挑选。触及优质亚马逊Prime级会员顾客,能很大程度增加产品转化率。

5、改善卖家绩效,不用担心差评和各项指标超标。

6、支持多渠道配送,卖家如果多平台操作,若想给速卖通或eBay的买家发货。

7、FBA是参加亚马逊站内活动的必要条件。

二、FBA的劣势

1、Amazon费用相对偏高,且海关出现问题,也不提供清关服务。

2、灵活性差。

(1)补货难:产品库存备货太多可能会积压库存;而备货太少可能会断货,进而影响listing排名。

(2)移除难:卖家若想把Amazon仓库的产品拿出来,不能退货到国内,只能退回到当地国家的地址,所以我们退货需要退到海外仓再接收货物,又增加接收费。

3、亚马逊无条件退货服务,买家退货太随意,可能产生较高的退货率。

4、卖家不能指定仓库发货,如美国站美东、美西价格有偏差;分仓也会增加卖家头程费用。

5、亚马逊不必要的费用较多。

FBM:全称Fulfillment by Merchant,即亚马逊自发货,卖家自己配送在亚马逊销售的订单,从库存、包装、配送、客户服务等。当消费者拍下产品后卖家通过头程服务把产品放在第三方海外仓库,第三方海外仓服务商帮助卖家完成尾程配送等系列流程,这是大多数卖家都会选择的亚马逊FBM的方式。

FBM的优势:

1、无库存压力:自发货模式一般就是采用的无货源模式。第三方货源平台完成发货和配送,卖家无需囤货,没有库存积压的风险,也减少了资金的占用。

2、发货渠道选择多:卖家可以选择的销售渠道较多,卖家可根据自己的产品的特点和客户的需求,灵活选择最适合的渠道进行销售和发货,也能控制物流费用。

FBM的劣势:

1、时效可控性不强,如果发货不及时或者物流太慢。与此同时,使用FMB的产品将不符合Prime的标准,而且回款周期相对来说也比较长。

六、物流方式推荐

亚马逊FBA的模式会比FMB更好,但是其门槛较高,需要专业团队进行运作,亚马逊FBA是更好的选择;对于没有强大的行业和物流知识的卖家而言,亚马逊FBM这种投资小、收益高的模式会更加适合。


杭州米客科技是一家集亚马逊代运营亚马逊实操培训、亚马逊培训指导、跨境电商行业解决方案、跨境电商代运营和国际推广服务为一体的新型跨境电子商务服务商。咨询热线:400 853 8188


在线咨询
23534657 14345678
米客微信公众号
在线咨询

业务咨询

18969945914

服务热线

400-853-8188

微信扫一扫

获取专属客服服务

业务咨询